Main Content

cosh

Hyperbolic cosine

Description

Y = cosh(X) returns the hyperbolic cosine of the elements of X. The cosh function operates element-wise on arrays. The function accepts both real and complex inputs. All angles are in radians.

example

Examples

collapse all

Create a vector and calculate the hyperbolic cosine of each value.

X = [0 pi 2*pi 3*pi];
Y = cosh(X)
Y = 1×4
103 ×

    0.0010    0.0116    0.2677    6.1958

Plot the hyperbolic cosine function over the domain -5x5.

x = -5:0.01:5; 
y = cosh(x);
plot(x,y)
grid on

Figure contains an axes object. The axes object contains an object of type line.

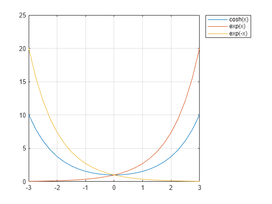
The hyperbolic cosine satisfies the identity cosh(x)=ex+e-x2. In other words, cosh(x) is the average of ex and e-x. Verify this by plotting the functions.

Create a vector of values between -3 and 3 with a step of 0.25. Calculate and plot the values of cosh(x), exp(x), and exp(-x). As expected, the curve for cosh(x) lies between the two exponential curves.

x = -3:0.25:3;
y1 = cosh(x);
y2 = exp(x);
y3 = exp(-x);
plot(x,y1,x,y2,x,y3)
grid on
legend('cosh(x)','exp(x)','exp(-x)','Location','bestoutside')

Figure contains an axes object. The axes object contains 3 objects of type line. These objects represent cosh(x), exp(x), exp(-x).

Input Arguments

collapse all

Input angles in radians, specified as a scalar, vector, matrix, multidimensional array, table, or timetable.

Data Types: single | double | table | timetable
Complex Number Support: Yes

More About

collapse all

Extended Capabilities

expand all

C/C++ Code Generation
Generate C and C++ code using MATLAB® Coder™.

GPU Code Generation
Generate CUDA® code for NVIDIA® GPUs using GPU Coder™.

Version History

Introduced before R2006a

expand all

See Also

| | | |