Main Content

convexHull

Convex hull of Delaunay triangulation

Description

C = convexHull(DT) returns the vertices of the convex hull of a Delaunay triangulation.

example

[C,v] = convexHull(DT) also returns the area or volume bounded by the convex hull.

example

Examples

collapse all

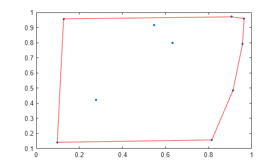
Compute and plot the convex hull of a 2-D Delaunay triangulation.

Create a Delaunay triangulation from a set of 2-D points.

rng default;
x = rand([10,1]);
y = rand([10,1]);
DT = delaunayTriangulation(x,y);

Compute the convex hull.

C = convexHull(DT);

Plot the triangulation and highlight the convex hull in red.

plot(DT.Points(:,1),DT.Points(:,2),".",MarkerSize=10)
hold on
plot(DT.Points(C,1),DT.Points(C,2),"r")
hold off

Figure contains an axes object. The axes object contains 2 objects of type line. One or more of the lines displays its values using only markers

Compute and plot the convex hull of a 3-D Delaunay Triangulation.

Create a Delaunay triangulation from a 3-D set of points.

rng("default");
P = rand([25,3]);
DT = delaunayTriangulation(P);

Compute the convex hull and the volume bounded by the convex hull.

[C,v] = convexHull(DT);

Display the volume and plot the convex hull.

v
v = 
0.3943
trisurf(C,DT.Points(:,1), ...
          DT.Points(:,2), ...
          DT.Points(:,3), ...
          FaceColor="cyan")

Figure contains an axes object. The axes object contains an object of type patch.

Input Arguments

collapse all

Delaunay triangulation, specified as a scalar delaunayTriangulation object.

Data Types: delaunayTriangulation

Output Arguments

collapse all

Convex hull vertices, returned as a column vector or matrix of vertex IDs.

  • When DT is a 2-D triangulation, C is a column vector containing the sequence of vertex IDs around the convex hull. The vertex IDs are the row numbers of the vertices in the Points property.

  • When DT is 3-D triangulation, C is a 3-column matrix containing the connectivity list of triangle vertices in the convex hull.

Data Types: double

Area or volume of the convex hull, returned as a scalar.

Data Types: double

Extended Capabilities

expand all

Thread-Based Environment
Run code in the background using MATLAB® backgroundPool or accelerate code with Parallel Computing Toolbox™ ThreadPool.

Version History

Introduced in R2013a

expand all