ABS Open Loop Test Bench
This example shows a simple way of modeling of the anti-lock braking system (ABS) and using it with the manual braking components. The model simulates for the open loop ABS and shows the response of the pressures achieved in the caliper disc brakes. This model can be utilized in sizing of the release valve, apply valve and accumulator for the hydraulic control unit of the ABS.
Model
The following figure shows the model of an ABS system in open loop with the test harness. The output of the model is the plot of the pressures in the caliper disc brakes.

Tandem Primary Cylinder Subsystem
This subsystem shows the modeling of the tandem primary cylinder.

ABS Open Loop Subsystem
This subsystem shows the modeling of the ABS. It contains the electronic control unit (ECU) and the hydraulic control unit (HCU) subsystems.

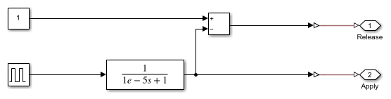
ECU Commands Subsystem
The ECU provides the control signals to the release and the apply valves.

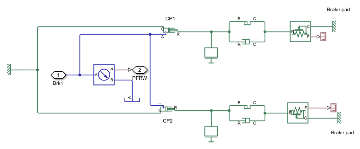
HCU Subsystem
The HCU subsystem shows, how to model the release valve, apply valve, pump and accumulator in the simplest possible way.

FRW (Front Right Wheel) Subsystem
This subsystem shows the modeling of the fixed caliper disc brake's front right wheel subsystem. The friction plates are not modeled in this subsystem as the vehicle mass body is not attached to the brakes. Other wheels brakes are also modeled in the same way.

Simulation Results from Simscape™ Logging
The model has two inputs. The first input is a force applied to the tandem primary cylinder's push rod. The second input is the ECU commands applied to the release and apply valve in the ABS open loop subsystem. Based on the given inputs, the model generates a plot of the pressures in the caliper cylinders of the brakes.
