Anti-Lock Braking System (ABS)
This example shows a simple way of modeling an ABS braking system. The model shows the velocity profile responses achieved for the vehicle CG and the wheels.
Model
The following figure shows the model of an ABS system with a test harness. The output of the model is the plot of the velocity profile achieved for the vehicle CG and the wheels.

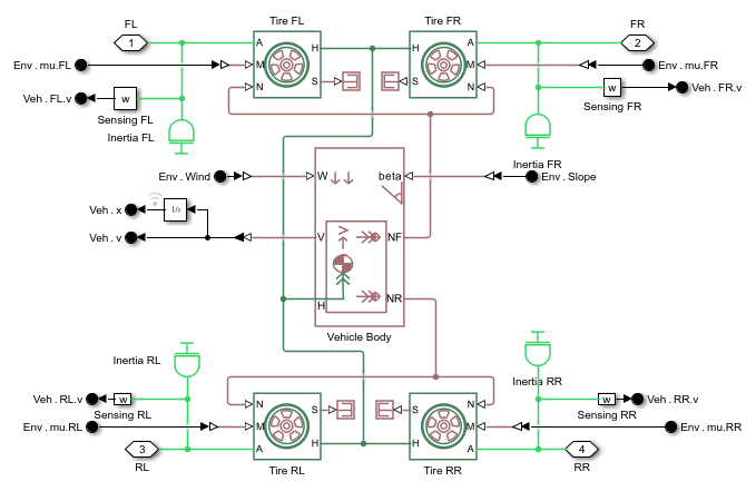
Vehicle Subsystem
This subsystem shows the modeling of the vehicle body with the four wheels.

Brakes with ABS
This subsystem shows the modeling of the brakes with the ABS.

Simulation Results from Simscape Logging
Based on the given inputs, the model generates a plot of the velocity profile achieved for the vehicle CG and the wheels.
