interpolateTemperature
Interpolate temperature in thermal result at arbitrary spatial locations
Syntax
Description
returns the interpolated temperature values at the 2-D points specified in
Tintrp = interpolateTemperature(thermalresults,xq,yq)xq and yq for a steady-state thermal
model.
returns the interpolated temperature values at the 3-D points specified in
Tintrp = interpolateTemperature(thermalresults,xq,yq,zq)xq, yq, and zq for a
steady-state thermal model.
returns the interpolated temperature values at the points in
Tintrp = interpolateTemperature(thermalresults,querypoints)querypoints for a steady-state thermal model.
Examples
Create and plot a square geometry.
R1 = [3,4,-1,1,1,-1,1,1,-1,-1]'; g = decsg(R1, 'R1', ('R1')'); pdegplot(g,EdgeLabels="on") xlim([-1.1,1.1]) ylim([-1.1,1.1])

Create an femodel object for steady-state thermal analysis and include the geometry into the model.
model = femodel(AnalysisType="thermalSteady", ... Geometry=g);
Assuming that this is an iron plate, assign a thermal conductivity of 79.5 W/(m*K). For steady-state analysis, you do not need to assign mass density or specific heat values.
model.MaterialProperties = ...
materialProperties(ThermalConductivity=79.5);Apply a constant temperature of 300 K to the bottom of the plate (edge 3).
model.EdgeBC(3) = edgeBC(Temperature=300);
Apply convection on the two sides of the plate (edges 2 and 4).
model.EdgeLoad([2 4]) = ... edgeLoad(ConvectionCoefficient=25,... AmbientTemperature=50);
Mesh the geometry and solve the problem.
model = generateMesh(model); R = solve(model)
R =
SteadyStateThermalResults with properties:
Temperature: [1529×1 double]
XGradients: [1529×1 double]
YGradients: [1529×1 double]
ZGradients: []
Mesh: [1×1 FEMesh]
The solver finds the values of temperatures and temperature gradients at the nodal locations. To access these values, use R.Temperature, R.XGradients, and so on. For example, plot the temperatures at nodal locations.
figure; pdeplot(R.Mesh,XYData=R.Temperature,... Contour="on",ColorMap="hot"); axis equal

Interpolate the resulting temperatures to a grid covering the central portion of the geometry, for x and y from -0.5 to 0.5.
v = linspace(-0.5,0.5,11); [X,Y] = meshgrid(v); Tintrp = interpolateTemperature(R,X,Y);
Reshape the Tintrp vector and plot the resulting temperatures.
Tintrp = reshape(Tintrp,size(X));
figure
contourf(X,Y,Tintrp)
colormap(hot)
colorbar
axis equal
Alternatively, you can specify the grid by using a matrix of query points.
querypoints = [X(:),Y(:)]'; Tintrp = interpolateTemperature(R,querypoints);
Create an femodel object for steady-state thermal analysis and include a block geometry into the model.
model = femodel(AnalysisType="thermalSteady", ... Geometry="Block.stl");
Plot the geometry.
pdegplot(model.Geometry,FaceLabels="on",FaceAlpha=0.5) title("Copper block, cm")

Assuming that this is a copper block, the thermal conductivity of the block is approximately 4 W/(cm*K).
model.MaterialProperties = ...
materialProperties(ThermalConductivity=4);Apply a constant temperature of 373 K to the left side of the block (edge 1) and a constant temperature of 573 K at the right side of the block.
model.FaceBC(1) = faceBC(Temperature=373); model.FaceBC(3) = faceBC(Temperature=573);
Apply a heat flux boundary condition to the bottom of the block.
model.FaceLoad(4) = faceLoad(Heat=-20);
Mesh the geometry and solve the problem.
model = generateMesh(model); R = solve(model)
R =
SteadyStateThermalResults with properties:
Temperature: [12822×1 double]
XGradients: [12822×1 double]
YGradients: [12822×1 double]
ZGradients: [12822×1 double]
Mesh: [1×1 FEMesh]
The solver finds the values of temperatures and temperature gradients at the nodal locations. To access these values, use results.Temperature, results.XGradients, and so on. For example, plot temperatures at nodal locations.
pdeplot3D(R.Mesh,ColorMapData=R.Temperature)

Create a grid specified by x, y, and z coordinates and interpolate temperatures to the grid.
[X,Y,Z] = meshgrid(1:16:100,1:6:20,1:7:50); Tintrp = interpolateTemperature(R,X,Y,Z);
Create a contour slice plot for fixed values of the y coordinate.
Tintrp = reshape(Tintrp,size(X)); figure contourslice(X,Y,Z,Tintrp,[],1:6:20,[]) xlabel("x") ylabel("y") zlabel("z") xlim([1,100]) ylim([1,20]) zlim([1,50]) axis equal view(-50,22) colorbar

Alternatively, you can specify the grid by using a matrix of query points.
querypoints = [X(:),Y(:),Z(:)]'; Tintrp = interpolateTemperature(R,querypoints);
Create a contour slice plot for four fixed values of the z coordinate.
Tintrp = reshape(Tintrp,size(X)); figure contourslice(X,Y,Z,Tintrp,[],[],1:7:50) xlabel("x") ylabel("y") zlabel("z") xlim([1,100]) ylim([1,20]) zlim([1,50]) axis equal view(-50,22) colorbar

Solve a 2-D transient heat transfer problem on a square domain and compute temperatures at the convective boundary.
Create and plot a square geometry.
g = @squareg;
pdegplot(g,EdgeLabels="on")
xlim([-1.1,1.1])
ylim([-1.1,1.1])
Create an femodel object for transient thermal analysis and include the geometry into the model.
model = femodel(AnalysisType="thermalTransient", ... Geometry=g);
Assign the following thermal properties:
Thermal conductivity is 100 W/(m*C)
Mass density is 7800 kg/m^3
Specific heat is 500 J/(kg*C)
model.MaterialProperties = ... materialProperties(ThermalConductivity=100,... MassDensity=7800,... SpecificHeat=500);
Apply a convection boundary condition on the right edge.
model.EdgeLoad(2) = ... edgeLoad(ConvectionCoefficient=5000,... AmbientTemperature=25);
Set the initial conditions: uniform room temperature across domain and higher temperature on the left edge.
model.FaceIC = faceIC(Temperature=25); model.EdgeIC(4) = edgeIC(Temperature=100);
Generate a mesh and solve the problem using 0:1000:200000 as a vector of times.
model = generateMesh(model); tlist = 0:1000:200000; R = solve(model,tlist);
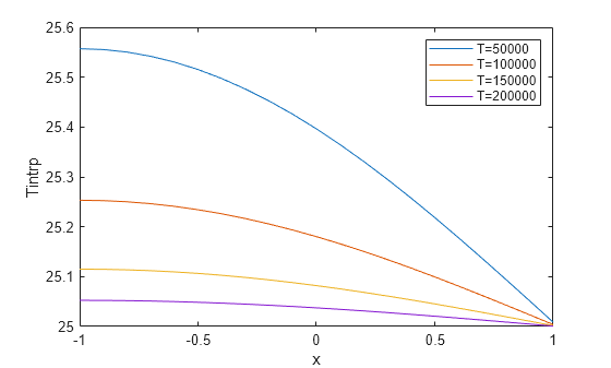
Define a line at convection boundary and compute temperature gradients across that line.
X = -1:0.1:1; Y = ones(size(X)); Tintrp = interpolateTemperature(R,X,Y,1:length(tlist));
Plot the interpolated temperature Tintrp along the x axis for the following values from the time interval tlist.
figure t = 51:50:201; p = gobjects(size(t)); for i = 1:numel(t) p(i) = plot(X,Tintrp(:,t(i)), ... DisplayName="T="+tlist(t(i))); hold on end legend(p) xlabel("x") ylabel("Tintrp")

Input Arguments
Solution of thermal problem, specified as a SteadyStateThermalResults object or
a TransientThermalResults object.
Create thermalresults using
solve.
x-coordinate query points, specified as a real array.
interpolateTemperature evaluates temperatures at
the 2-D coordinate points [xq(i),yq(i)] or at the 3-D
coordinate points [xq(i),yq(i),zq(i)]. So
xq, yq, and (if present)
zq must have the same number of entries.
interpolateTemperature converts query points to
column vectors xq(:), yq(:), and (if
present) zq(:). It returns temperatures in the form of a
column vector of the same size. To ensure that the dimensions of the
returned solution is consistent with the dimensions of the original query
points, use reshape. For example, use Tintrp =
reshape(Tintrp,size(xq)).
Data Types: double
y-coordinate query points, specified as a real array.
interpolateTemperature evaluates temperatures at
the 2-D coordinate points [xq(i),yq(i)] or at the 3-D
coordinate points [xq(i),yq(i),zq(i)]. So
xq, yq, and (if present)
zq must have the same number of entries.
Internally, interpolateTemperature converts query
points to the column vector yq(:).
Data Types: double
z-coordinate query points, specified as a real array.
interpolateTemperature evaluates temperatures at
the 3-D coordinate points [xq(i),yq(i),zq(i)]. So
xq, yq, and
zq must have the same number of entries. Internally,
interpolateTemperature converts query points to the
column vector zq(:).
Data Types: double
Query points, specified as a real matrix with either two rows for 2-D
geometry, or three rows for 3-D geometry. interpolateTemperature evaluates temperatures at the
coordinate points querypoints(:,i), so each column of
querypoints contains exactly one 2-D or 3-D query
point.
Example: For 2-D geometry, querypoints = [0.5,0.5,0.75,0.75;
1,2,0,0.5]
Data Types: double
Time indices, specified as a vector of positive integers. Each
entry in iT specifies a time index.
Example: iT = 1:5:21 specifies every fifth
time-step up to 21.
Data Types: double
Output Arguments
Temperatures at query points, returned as an array. For query points that
are outside the geometry, Tintrp =
NaN.
Version History
Introduced in R2017a
See Also
Objects
Functions
MATLAB Command
You clicked a link that corresponds to this MATLAB command:
Run the command by entering it in the MATLAB Command Window. Web browsers do not support MATLAB commands.
Select a Web Site
Choose a web site to get translated content where available and see local events and offers. Based on your location, we recommend that you select: .
You can also select a web site from the following list
How to Get Best Site Performance
Select the China site (in Chinese or English) for best site performance. Other MathWorks country sites are not optimized for visits from your location.
Americas
- América Latina (Español)
- Canada (English)
- United States (English)
Europe
- Belgium (English)
- Denmark (English)
- Deutschland (Deutsch)
- España (Español)
- Finland (English)
- France (Français)
- Ireland (English)
- Italia (Italiano)
- Luxembourg (English)
- Netherlands (English)
- Norway (English)
- Österreich (Deutsch)
- Portugal (English)
- Sweden (English)
- Switzerland
- United Kingdom (English)