Switched Capacitor Analog to Digital Converter
This example shows how a sigma-delta ADC (analog to digital converter) uses sigma-delta modulation to convert an analog input signal into a digital output signal. The analog input to the sigma-delta ADC controls an oscillator that produces pulses of fixed voltage and duration, but with period between pulses being inversely proportional to the analog input. The oscillator pulses are integrated over a fixed time interval to give a digital representation of the analog input signal.
Model

Summer and Integrator 1 Subsystem

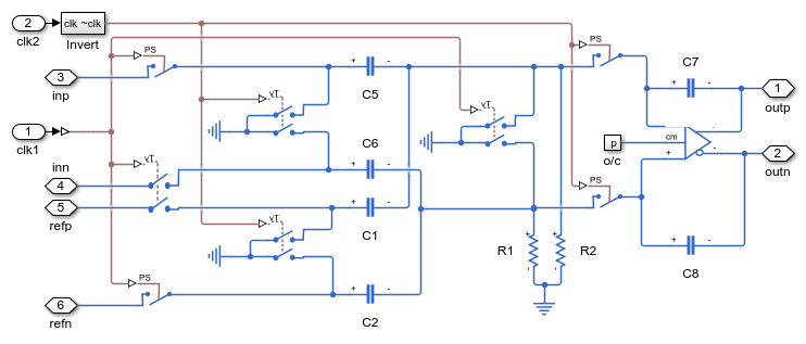
SC Integrator Subsystem

Simulation Results from Simscape Logging
The plot below shows the input and output of a switched capacitor analog-to-digital converter circuit model.

See Also
Fully Differential Op-Amp | DPST Switch