LTE Turbo Decoder
Decode turbo-encoded samples
Libraries:
Wireless HDL Toolbox /
Error Detection and Correction
Description
The LTE Turbo Decoder block implements the turbo decoder required by
LTE standard TS 36.212 [1] and provides an
interface and architecture optimized for HDL code generation and hardware deployment.
The block iterates over two MAX decoders. You can specify the number of iterations. The
coding rate is 1/3. The block accepts encoded bits as a 3-by-1 vector of soft-coded
values, [S P1 P2]. In this vector, S is the
systematic bit, and P1 and P2 are the parity bits
from the two encoders.
This block uses a
streaming sample interface with a bus for related control signals. This interface enables the
block to operate independently of frame size, and to connect easily with other Wireless HDL Toolbox™ blocks. The block accepts and returns a value representing a single sample, and a
bus containing three control signals. These signals indicate the validity of each sample and the
boundaries of the frame. To convert a matrix into a sample stream and these control signals, use
the Frame To Samples block
or the whdlFramesToSamples
function. For a full description of the interface, see Streaming Sample Interface.
The block can accept the next frame only after it has completed decoding the previous
frame. You must leave
Iterations*2*HalfIterationLatency+BlockSize+4
idle cycles between input frames. The half-iteration latency is described in the Algorithms section.
Alternatively, you can use the output signal
ctrl.end to determine when the block is
ready for new input.
This waveform shows an input frame of 120 samples (+ 4 tail bits), and 2632 idle
cycles between frames. Each input sample is a vector of three fixed-point soft-decision
values. The input and output ctrl buses are expanded to show the
control signals. start and end show the frame
boundaries, and valid qualifies the data samples.

Examples
Ports
Input
Output
Parameters
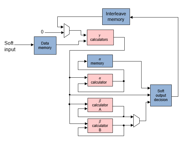
Algorithms
References
[1] 3GPP TS 36.212. "Multiplexing and channel coding." 3rd Generation Partnership Project; Technical Specification Group Radio Access Network; Evolved Universal Terrestrial Radio Access (E-UTRA). URL: https://www.3gpp.org.
[2] Bahl, L. R., J. Cocke, F. Jelinek, and J. Raviv. "Optimal Decoding of Linear Codes for Minimizing Symbol Error Rate." IEEE Transactions on Information Theory. Vol 1T-20, March 1974, pp. 284–287.
[3] Viterbi, Andrew J. "An Intuitive Justification and a Simplified Implementation of the MAP Decoder for Convolutional Codes." IEEE Journal on Selected Areas in Communications. Vol. 16, No. 2, February 1998.
Extended Capabilities
Version History
Introduced in R2017b



