Digital Modulation
Adapt these examples to various modulation schemes using options available in Communications Toolbox™.
Featured Examples
QPSK Transmitter Using Software-Defined Radio
Implement QPSK transmitter using USRP Radio or ADALM-PLUTO radio.
- Since R2025a
- Open Live Script
QPSK Receiver Using Software-Defined Radio
Implement QPSK receiver using USRP Radio or ADALM-PLUTO radio.
- Since R2025a
- Open Live Script
QPSK Transmitter with USRP Hardware in Simulink
Use USRP™ radio with SDRu Transmitter Block to implement QPSK transmitter.
QPSK Receiver with USRP Hardware in Simulink
Use USRP radio with SDRu Receiver Block to implement QPSK transmitter.
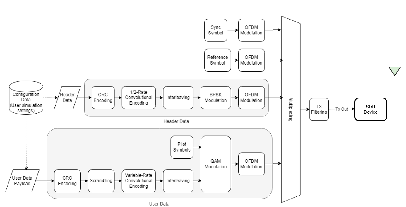
OFDM Transmitter Using Software-Defined Radio
Design an orthogonal frequency division multiplexing (OFDM) transmitter for a single-input single-output (SISO) channel using a software-defined radio (SDR).
OFDM Receiver Using Software Defined Radio
Design an orthogonal frequency division multiplexing (OFDM) receiver for a single-input single-output (SISO) channel using a software-defined radio (SDR).
MATLAB Command
You clicked a link that corresponds to this MATLAB command:
Run the command by entering it in the MATLAB Command Window. Web browsers do not support MATLAB commands.
Select a Web Site
Choose a web site to get translated content where available and see local events and offers. Based on your location, we recommend that you select: .
You can also select a web site from the following list
How to Get Best Site Performance
Select the China site (in Chinese or English) for best site performance. Other MathWorks country sites are not optimized for visits from your location.
Americas
- América Latina (Español)
- Canada (English)
- United States (English)
Europe
- Belgium (English)
- Denmark (English)
- Deutschland (Deutsch)
- España (Español)
- Finland (English)
- France (Français)
- Ireland (English)
- Italia (Italiano)
- Luxembourg (English)
- Netherlands (English)
- Norway (English)
- Österreich (Deutsch)
- Portugal (English)
- Sweden (English)
- Switzerland
- United Kingdom (English)





