addMF
Add membership function to fuzzy variable
Syntax
Description
adds a membership function with the specified type and parameters to the input or output
variable fis = addMF(fis,varName,type,parameters)varName in the fuzzy inference system
fis. No other properties of fis are
changed.
configures the membership function using one or more name-value arguments.fis = addMF(___,Name=Value)
adds a
default membership function to fuzzy variable var = addMF(var)var and returns the
resulting fuzzy variable in var. No other properties of
var are changed.
If var does not contain any membership functions, this syntax
adds a default type-1 membership function. Otherwise, the type of the added membership
function matches the type of the existing membership functions in
var.
adds a membership function with the specified type and parameters.var = addMF(var,type,parameters)
configures the membership function using one or more name-value arguments.var = addMF(___,Name,Value)
To add a type-2 membership function to a fuzzy variable with no existing membership
functions, you must specify either the LowerLag or
LowerScale name-value argument.
Examples
Create a Mamdani fuzzy system, and add three input variables and one output variable. For this example, give the second input variable and the output variable the same name.
fis = mamfis; fis = addInput(fis,[0 80],Name="speed"); fis = addInput(fis,[0 100],Name="throttle"); fis = addInput(fis,[0 10],Name="distance"); fis = addOutput(fis,[0 100],Name="throttle");
Add a membership function to the first input variable, specifying a trapezoidal membership function, and set the membership function parameters.
fis = addMF(fis,"speed","trapmf",[-5 0 10 30]);
You can also specify the name of your membership when you add it to a fuzzy system. Add a membership function called "high" to the first input variable.
fis = addMF(fis,"speed","trapmf",[50 70 80 85],Name="high");
View the membership functions for the first input variable.
plotmf(fis,"input",1)
If your system has an input variable with the same name as an output variable, you must specify the variable type when adding a membership function. For example, add a membership function to the output variable.
fis = addMF(fis,"throttle","trimf",[0 20 40],VariableType="output"); plotmf(fis,"output",1)

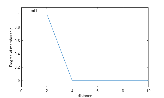
Alternatively, you can add a default membership function to a fuzzy system and set its parameters using dot notation. For example, add and configure a membership function for the third input variable.
fis = addMF(fis,"distance"); fis.Inputs(3).MembershipFunctions(1).Type = "trapmf"; fis.Inputs(3).MembershipFunctions(1).Parameters = [-1 0 2 4]; plotmf(fis,"input",3)

Create a type-2 Sugeno fuzzy system, and add two input variables and one output variable.
fis = sugfistype2; fis = addInput(fis,[0 80],Name="speed"); fis = addInput(fis,[0 10],Name="distance"); fis = addOutput(fis,[0 100],Name="braking");
Add a membership function to the first input variable, specifying a trapezoidal membership function, and set the membership function parameters. This type-2 membership function uses default lower membership function lag and scale parameters.
fis = addMF(fis,"speed","trapmf",[-5 0 10 30]);
You can also specify the configuration of the lower MF when adding a type-2 membership function.
fis = addMF(fis,"speed","trapmf",[10 30 50 70],LowerScale=0.8,LowerLag=0.1);
You can also specify the name of your membership function when you add it to a fuzzy system. Add a membership function called "high" to the first input variable.
fis = addMF(fis,"speed","trapmf",[50 70 80 85],Name="high");
View the membership functions for the first input variable.
plotmf(fis,"input",1)
Create a fuzzy variable with a specified range.
var = fisvar([0 1]);
Add a membership function to the variable, specifying a trapezoidal membership function, and set the membership function parameters.
var = addMF(var,"trapmf",[-0.5 0 0.2 0.4]);You can also specify the name of your membership when you add it to a fuzzy variable. For example, add a membership function called "large".
var = addMF(var,"trapmf",[0.6 0.8 1 1.5],Name="large");
View the membership functions.
var.MembershipFunctions
ans =
1×2 fismf array with properties:
Type
Parameters
Name
Details:
Name Type Parameters
_______ ________ ____________________________
1 "mf1" "trapmf" -0.5 0 0.2 0.4
2 "large" "trapmf" 0.6 0.8 1 1.5
Alternatively, you can add a default membership function to a fuzzy variable and set its parameters using dot notation.
var = fisvar([0 1]);
var = addMF(var);
var.MembershipFunctions(1).Type = "trapmf";
var.MembershipFunctions(1).Parameters = [-0.5 0 0.2 0.4];Create a fuzzy variable with a specified range. By default, this variable has no membership functions.
var = fisvar([0 9]);
To add a type-2 membership function to a variable with no existing membership functions, specify either a LowerLag or LowerScale value for the membership function. For example specify a lower scale value.
var = addMF(var,"trimf",[0 3 6],LowerScale=1);Once a variable contains a type-2 membership function, you can add additional type-2 membership functions without specifying one of these parameters.
var = addMF(var,"trimf",[3 6 9]);View the membership functions.
var.MembershipFunctions
ans =
1×2 fismftype2 array with properties:
Type
UpperParameters
LowerScale
LowerLag
Name
Details:
Name Type Upper Parameters Lower Scale Lower Lag
_____ _______ ________________ ___________ __________
1 "mf1" "trimf" 0 3 6 1 0.2 0.2
2 "mf2" "trimf" 3 6 9 1 0.2 0.2
To use a custom membership function when designing a FIS at the MATLAB® command line, specify the name and parameters when adding the membership function using addMF. For example, the following command adds custom membership function custmf1 to the first input variable, input1, of FIS myFIS and names it customMF1.
Create a FIS and add an input variable.
myFIS = mamfis; myFIS = addInput(myFIS);
Add custom membership function custmf1 to the first input variable, input1, of this FIS and name it customMF1.
myFIS = addMF(myFIS,"input1","custmf1",[0 1 2 4 6 8 9 10],... Name="customMF1");
Ensure that the range of the input variable matches the expected range of your membership function. For this example, set the range of the first input to [0 10].
myFIS.Inputs(1).Range = [0 10];
To verify the appearance of your membership function, you can plot it using plotMF.
plotmf(myFIS,"input",1) 
Input Arguments
Fuzzy inference system, specified as one of these objects:
mamfis— Mamdani fuzzy inference systemsugfis— Sugeno fuzzy inference systemmamfistype2— Type-2 Mamdani fuzzy inference systemsugfistype2— Type-2 Sugeno fuzzy inference system
Variable name, specified as a string or character vector. You can specify the name
of either an input or output variable in your FIS. If your system has an input variable
with the same name as an output variable, specify the type of the variable you want to
add a membership function to using the VariableType name-value
argument.
Membership function type, specified as a string or character vector that contains
the name of a function in the current working folder or on the MATLAB® path. You can also specify a handle to such a function. When you specify
type, you must also specify
parameters.
This table describes the values that you can specify for
type.
| Membership Function Type | Description | For More Information |
|---|---|---|
"gbellmf" | Generalized bell-shaped membership function | gbellmf |
"gaussmf" | Gaussian membership function | gaussmf |
"gauss2mf" | Gaussian combination membership function | gauss2mf |
"trimf" | Triangular membership function | trimf |
"trapmf" | Trapezoidal membership function | trapmf |
"linsmf" | Linear s-shaped saturation membership function (since R2022a) | linsmf |
"linzmf" | Linear z-shaped saturation membership function (since R2022a) | linzmf |
"sigmf" | Sigmoidal membership function | sigmf |
"dsigmf" | Difference between two sigmoidal membership functions | dsigmf |
"psigmf" | Product of two sigmoidal membership functions | psigmf |
"zmf" | Z-shaped membership function | zmf |
"pimf" | Pi-shaped membership function | pimf |
"smf" | S-shaped membership function | smf |
"constant" | Constant membership function for Sugeno output membership functions | Sugeno Fuzzy Inference Systems |
"linear" | Linear membership function for Sugeno output membership functions | |
| String or character vector | Name of a custom membership function in the current working folder or on the MATLAB path. Custom output membership functions are not supported for Sugeno systems. | Build Fuzzy Systems Using Custom Functions |
| Function handle | Handle to a custom membership function in the current working folder or on the MATLAB path. Custom output membership functions are not supported for Sugeno systems. |
Membership function parameters, specified as a vector. The length of the parameter
vector depends on the membership function type. When you specify
parameters, you must also specify
type.
When fisIn is a type-1 FIS or varIn
contains type-1 membership functions, parameters sets the
Parameters property of the added membership function.
When fisIn is a type-2 FIS or varIn
contains type-2 membership functions, parameters sets the
UpperParameters property of the added membership function.
Fuzzy variable, specified as a fisvar object.
Name-Value Arguments
Specify optional pairs of arguments as
Name1=Value1,...,NameN=ValueN, where Name is
the argument name and Value is the corresponding value.
Name-value arguments must appear after other arguments, but the order of the
pairs does not matter.
Example: fis = addMF(fis,"distance",Name="high")
Membership function name, specified as a string or character vector. The default
membership function name is "mf<uniqueIndex>", where
uniqueIndex is automatically generated based on the current
number of membership functions in the associated variable.
Variable type, specified as one of these values:
"input"— Input variable"output"— Output variable
If your system has an input variable with the same name as an output variable,
specify which variable to add the membership function to
VariableType.
This name-value argument does not apply when adding when adding a membership
function to a fisvar object.
Lower membership function scaling factor for type-2 membership functions,
specified as a positive scalar less than or equal to 1. Use
LowerScale to define the maximum value of the lower membership
function.
Depending on the value of LowerLag, the actual maximum lower
membership function value can be less than LowerScale.
This name-value argument applies only when adding type-2 membership functions.
Lower membership function delay factor for type-2 membership functions, specified
as a scalar value or a vector of length two. You can specify lag values between
0 and 1, inclusive.
This name-value argument applies only when adding type-2 membership functions.
The following membership function types support only a scalar
LowerLag value:
Symmetric MFs —
gaussmfandgbellmfOne-sided MFs —
sigmf,smf, andzmf
All other built-in membership functions support either a scalar or vector
LowerLag value. For these membership functions, when you
specify a:
Scalar value, the same lag value is used for both the left and right side of the membership function.
Vector value, you can define different lag values for the left and right sides of the membership function.
The lag value defines the point at which the lower membership function value
starts increasing from zero based on the value of the upper membership function. For
example, a lag value of 0.1 indicates that the lower membership
function becomes positive when the upper membership function has a membership value of
0.1.
When the lag value is zero, the lower membership function starts increasing at the same point as the upper membership function.
Some membership function types restrict the maximum lag value. For example,
LowerLag must be less than 1 for the
gaussmf, gauss2mf, gbellmf,
sigmf, dsigmf, and psigmf
membership functions.
Version History
Introduced in R2018baddMF no longer supports fuzzy inference system structures.
Use mamfis and sugfis objects
instead. To convert existing fuzzy inference system structures to objects, use the convertfis function.
Support for fuzzy inference systems structures will be removed in a future release. This
change was announced in R2018b. Using fuzzy inference system structures with
addMF issues a warning starting in R2019b.
The name and behavior of the addmf function has changed. Now:
addmfisaddMFYou specify the variable to which you want to add the membership function by name rather than by index.
You specify the name of the membership function using a name-value argument.
This table shows some typical usages of addmf for adding membership
functions to fuzzy variables and how to update your code. In this table,
fis is a fuzzy inference system with two inputs,
service and food, and one output,
tip.
| If your code has this form: | Use this code instead: |
|---|---|
fis = addmf(fis'input',1,... 'poor',... 'gaussmf',[1.5 0]) |
fis = addMF(fis,"service",... "gaussmf",[1.5 0], 'Name',"poor") |
fis = addmf(fis,'input',2,... 'rancid',... 'trapmf',[-2 0 1 3]) |
fis = addMF(fis,"food",... "trapmf",[-2 0 1 3],... 'Name',"rancid") |
fis = addmf(fis,'output',1,... 'cheap',... 'trimf',[0 5 10]) |
fis = addMF(fis,"tip",... "trimf",[0 5 10],... 'Name',"cheap") |
MATLAB Command
You clicked a link that corresponds to this MATLAB command:
Run the command by entering it in the MATLAB Command Window. Web browsers do not support MATLAB commands.
Select a Web Site
Choose a web site to get translated content where available and see local events and offers. Based on your location, we recommend that you select: .
You can also select a web site from the following list
How to Get Best Site Performance
Select the China site (in Chinese or English) for best site performance. Other MathWorks country sites are not optimized for visits from your location.
Americas
- América Latina (Español)
- Canada (English)
- United States (English)
Europe
- Belgium (English)
- Denmark (English)
- Deutschland (Deutsch)
- España (Español)
- Finland (English)
- France (Français)
- Ireland (English)
- Italia (Italiano)
- Luxembourg (English)
- Netherlands (English)
- Norway (English)
- Österreich (Deutsch)
- Portugal (English)
- Sweden (English)
- Switzerland
- United Kingdom (English)