nnz
Number of nonzero matrix elements
Syntax
Description
Examples
Create an identity matrix and determine the number of nonzeros it contains.
X = eye(4)
X = 4×4
1 0 0 0
0 1 0 0
0 0 1 0
0 0 0 1
N = nnz(X)
N = 4
Use nnz in conjunction with a relational operator to determine how many matrix elements meet a condition. Since relational operators produce logical matrices of 1s and 0s, the nnz function counts the 1s where the condition is true.
Create a matrix and determine how many elements are greater than 10.
X = magic(5)
X = 5×5
17 24 1 8 15
23 5 7 14 16
4 6 13 20 22
10 12 19 21 3
11 18 25 2 9
nnz(X>10)
ans = 15
The density of a matrix is the ratio of nonzeros to the total number of elements, nnz(X)/numel(X).
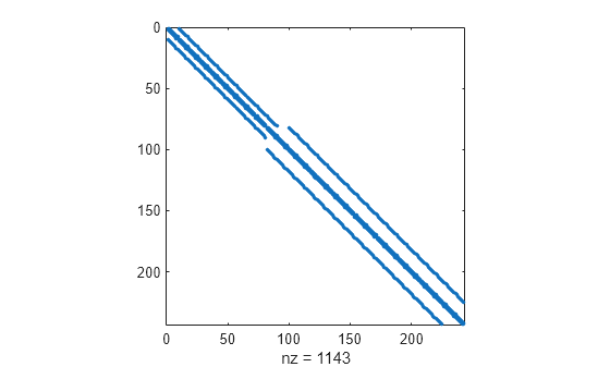
Create a sparse matrix representing the finite difference Laplacian on an L-shaped domain and calculate its density.
X = delsq(numgrid('L',20));
spy(X)
d = nnz(X)/numel(X)
d = 0.0194
The result indicates that only about 2% of the elements in the matrix are nonzero.
Input Arguments
Input matrix.
Data Types: single | double | int8 | int16 | int32 | int64 | uint8 | uint16 | uint32 | uint64 | logical | duration | calendarDuration
Complex Number Support: Yes
Extended Capabilities
The
nnz function fully supports tall arrays. For more information,
see Tall Arrays.
C/C++ Code Generation
Generate C and C++ code using MATLAB® Coder™.
GPU Code Generation
Generate CUDA® code for NVIDIA® GPUs using GPU Coder™.
This function fully supports thread-based environments. For more information, see Run MATLAB Functions in Thread-Based Environment.
The nnz function
fully supports GPU arrays. To run the function on a GPU, specify the input data as a gpuArray (Parallel Computing Toolbox). For more information, see Run MATLAB Functions on a GPU (Parallel Computing Toolbox).
This function fully supports distributed arrays. For more information, see Run MATLAB Functions with Distributed Arrays (Parallel Computing Toolbox).
Version History
Introduced before R2006a
MATLAB Command
You clicked a link that corresponds to this MATLAB command:
Run the command by entering it in the MATLAB Command Window. Web browsers do not support MATLAB commands.
Select a Web Site
Choose a web site to get translated content where available and see local events and offers. Based on your location, we recommend that you select: .
You can also select a web site from the following list
How to Get Best Site Performance
Select the China site (in Chinese or English) for best site performance. Other MathWorks country sites are not optimized for visits from your location.
Americas
- América Latina (Español)
- Canada (English)
- United States (English)
Europe
- Belgium (English)
- Denmark (English)
- Deutschland (Deutsch)
- España (Español)
- Finland (English)
- France (Français)
- Ireland (English)
- Italia (Italiano)
- Luxembourg (English)
- Netherlands (English)
- Norway (English)
- Österreich (Deutsch)
- Portugal (English)
- Sweden (English)
- Switzerland
- United Kingdom (English)