spy
Visualize sparsity pattern of matrix
Description
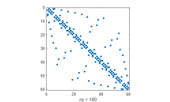
spy( plots the sparsity pattern of matrix
S)S. Nonzero values are colored while zero values are white. The plot
displays the number of nonzeros in the matrix, nz = nnz(S).
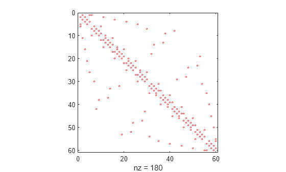
spy(___, specifies
MarkerSize)MarkerSize to give the size of the markers using either of the previous
input argument combinations.
Examples
Input Arguments
Tips
format +is a text-based alternative for displaying the nonzero structure of a small matrix:format + eye(4)ans = + + + +


