gpsL1CCodes
Description
[
generates ranging codes and overlay codes, as specified in the modernized Global Positioning
System (GPS) L1 civil (L1C) standard IS-GPS-800 section 3.2.2 [1], for the satellite
pseudo-random noise (PRN) indices specified in L1CD,L1CP,L1CO] = gpsL1CCodes(PRNID)PRNID. The function
returns the ranging codes for the data and pilot, L1CD and
L1CP, respectively, and the overlay code
L1CO.
For more information, see Algorithms.
Examples
Input Arguments
Output Arguments
Algorithms
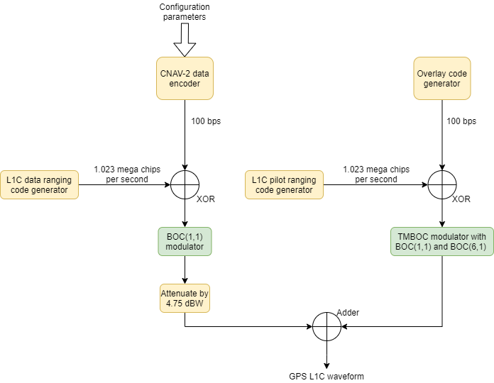
GPS L1C is a modernized civil navigation signal transmitted on the L1 band at 1575.42 MHz. GPS L1C uses the binary offset carrier (BOC) modulation scheme.
You can generate an L1C waveform by following these steps.
Generate data, as defined in IS-GPS-800.
Spread the data by using the ranging codes, as defined in IS-GPS-800. L1C uses two types of ranging codes: a ranging code for the data (L1CD code) and a ranging code for the pilot (L1CP code). The chip rate of both the L1CD and L1CP codes is 1.023 mega chips per second with 10 milliseconds in length. Therefore, the number of chips before repeating is 10,230.
Modulate the L1CD code with the user data bits to obtain the data component. The rate of the user data bits is 100 bits per second.
Modulate the L1CP code with the overlay code (L1CO code) to obtain the pilot component. The rate of the L1CO code is 100 bits per second.
Modulate the data component by using BOC (1,1).
Modulate the pilot component by using the time-multiplexed BOC (TMBOC) modulation technique.
This figure shows the process to generate an L1C waveform.

Alternatively, use gpsWaveformGenerator object to directly create a GPS L1C waveform.
References
[1] IS-GPS-800, Rev:J. "NAVSTAR GPS Space Segment/User Segment L1C Interfaces." Aug 22, 2022.
Extended Capabilities
Version History
Introduced in R2024a