Main Content

mag2db

Convert magnitude to decibels

Description

ydb = mag2db(y) expresses in decibels (dB) the magnitude measurements specified in y. The relationship between magnitude and decibels is ydb = 20 log10(y).

example

Examples

collapse all

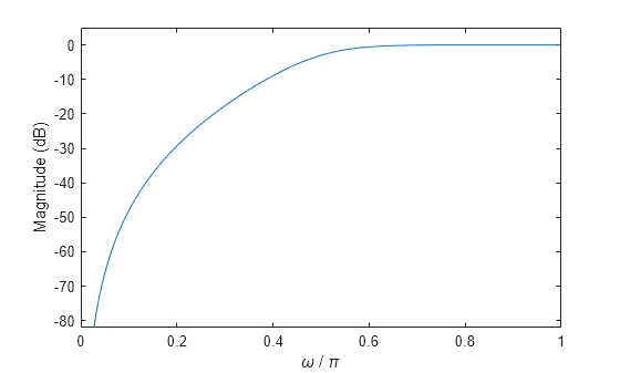
Design a 3rd-order highpass Butterworth filter having a normalized 3-dB frequency of 0.5π rad/sample. Compute its frequency response. Express the magnitude response in decibels and plot it.

[b,a] = butter(3,0.5,'high');
[h,w] = freqz(b,a);

dB = mag2db(abs(h));

plot(w/pi,dB)
xlabel('\omega / \pi')
ylabel('Magnitude (dB)')
ylim([-82 5])

Figure contains an axes object. The axes object with xlabel omega blank / blank pi, ylabel Magnitude (dB) contains an object of type line.

Input Arguments

collapse all

Input array, specified as a scalar, vector, matrix, or N-D array. When y is nonscalar, mag2db is an element-wise operation.

Data Types: single | double

Output Arguments

collapse all

Magnitude measurements in decibels, returned as a scalar, vector, matrix, or N-D array of the same size as y.

Version History

Introduced in R2008a

See Also

| | |