Main Content

tripuls

Sampled aperiodic triangle

Description

y = tripuls(t) returns a continuous, aperiodic, symmetric, unit-height triangular pulse at the sample times indicated in array t, centered about t = 0.

y = tripuls(t,w,s) generates a triangle of width w and skew s.

example

Examples

collapse all

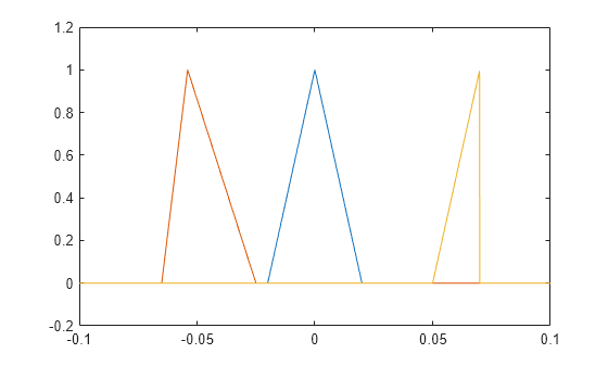
Generate 200 ms of a symmetric triangular pulse with a sample rate of 10 kHz and a width of 40 ms.

fs = 10e3;
t = -0.1:1/fs:0.1;

w = 40e-3;

x = tripuls(t,w);

Generate two variations of the same pulse:

  • One displaced 45 ms into the past and skewed 45% to the left.

tpast = -45e-3;
spast = -0.45;
xpast = tripuls(t-tpast,w,spast);
  • One displaced 60 ms into the future, half as wide, and skewed completely to the right.

tfutr = 60e-3;
sfutr = 1;
xfutr = tripuls(t-tfutr,w/2,sfutr);

Plot the original pulse and the two copies on the same axes.

plot(t,x,t,xpast,t,xfutr)
ylim([-0.2 1.2])

Figure contains an axes object. The axes object contains 3 objects of type line.

Input Arguments

collapse all

Sample times of unit triangular pulse, specified as a vector.

Data Types: single | double

Triangle width, specified as a positive number.

Data Types: single | double

Triangle skew, specified as a real number such that –1 ≤ s ≤ 1. When s is 0, the function generates a symmetric triangular pulse.

Data Types: single | double

Output Arguments

collapse all

Triangular pulse of unit amplitude, returned as a vector.

Extended Capabilities

expand all

C/C++ Code Generation
Generate C and C++ code using MATLAB® Coder™.

GPU Code Generation
Generate CUDA® code for NVIDIA® GPUs using GPU Coder™.

Version History

Introduced before R2006a