Nonlinear Modeling
Nonlinear elements, nonlinear behavior, intermodulation
distortion, IP2/IP3, interference
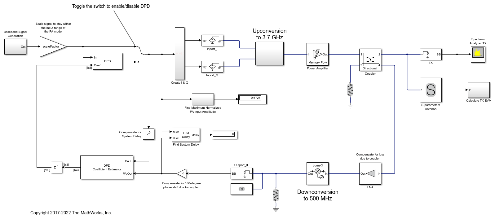
Use these blocks to specify the nonlinear behavior of amplifiers and mixers. Such behavior includes IP2/IP3, intermodulation distortion and 1-dB compression. You can also simulate frequency-dependent mismatches between components.
Blocks
Topics
- RF Noise and Nonlinearity Simulations
Simulate RF noise and nonlinearities.
- Carrier to Interference Performance of Weaver Receiver
A classic superheterodyne architecture filters images prior to frequency conversion.
- Measuring Image Rejection Ratio in Receivers
Calculate the image rejection ratio for high-side-injection in Weaver and Hartley receivers.




