sech
Symbolic hyperbolic secant function
Syntax
Description
Examples
Hyperbolic Secant Function for Numeric and Symbolic Arguments
Depending on its arguments, sech returns
floating-point or exact symbolic results.
Compute the hyperbolic secant function for these numbers. Because these numbers
are not symbolic objects, sech returns floating-point
results.
A = sech([-2, -pi*i, pi*i/6, 0, pi*i/3, 5*pi*i/7, 1])
A =
0.2658 -1.0000 1.1547 1.0000 2.0000 -1.6039 0.6481Compute the hyperbolic secant function for the numbers converted to symbolic
objects. For many symbolic (exact) numbers, sech returns
unresolved symbolic calls.
symA = sech(sym([-2, -pi*i, pi*i/6, 0, pi*i/3, 5*pi*i/7, 1]))
symA = [ 1/cosh(2), -1, (2*3^(1/2))/3, 1, 2, -1/cosh((pi*2i)/7), 1/cosh(1)]
Use vpa to approximate symbolic results with floating-point
numbers:
vpa(symA)
ans = [ 0.26580222883407969212086273981989,... -1.0,... 1.1547005383792515290182975610039,... 1.0,... 2.0,... -1.6038754716096765049444092780298,... 0.64805427366388539957497735322615]
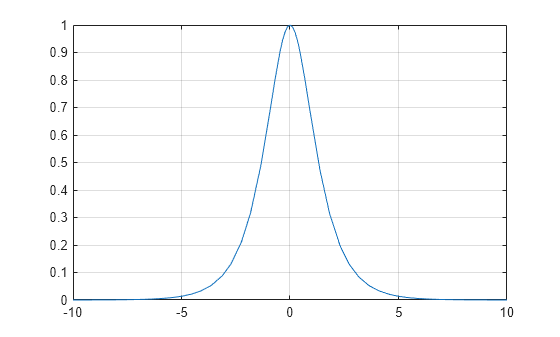
Plot Hyperbolic Secant Function
Plot the hyperbolic secant function on the interval from -10 to 10.
syms x fplot(sech(x),[-10, 10]) grid on

Handle Expressions Containing Hyperbolic Secant Function
Many functions, such as diff,
int, taylor, and
rewrite, can handle expressions containing
sech.
Find the first and second derivatives of the hyperbolic secant function:
syms x diff(sech(x), x) diff(sech(x), x, x)
ans = -sinh(x)/cosh(x)^2 ans = (2*sinh(x)^2)/cosh(x)^3 - 1/cosh(x)
Find the indefinite integral of the hyperbolic secant function:
int(sech(x), x)
ans = 2*atan(exp(x))
Find the Taylor series expansion of sech(x):
taylor(sech(x), x)
ans = (5*x^4)/24 - x^2/2 + 1
Rewrite the hyperbolic secant function in terms of the exponential function:
rewrite(sech(x), 'exp')
ans = 1/(exp(-x)/2 + exp(x)/2)
Input Arguments
Version History
Introduced before R2006a