Main Content

meyeraux

Meyer wavelet auxiliary function

Description

Y = meyeraux(X) returns values of the auxiliary function used for Meyer wavelet generation evaluated at the elements of X. The input X is a vector or matrix of real values. The function is

y=35x484x5+70x620x7.

X and Y have the same dimensions. The range of meyeraux is the closed interval [0, 1].

example

Examples

collapse all

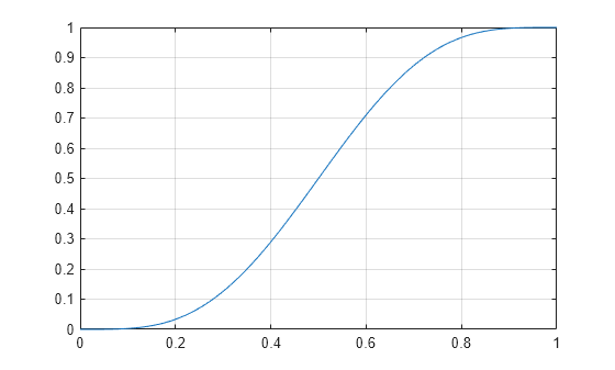
Plot the Meyer auxiliary function.

x = linspace(0,1,100);
y = meyeraux(x);
plot(x,y)
grid on

Figure contains an axes object. The axes object contains an object of type line.

Input Arguments

collapse all

Sample points at which to evaluate the Meyer auxiliary function, specified as a vector or matrix of real values.

Data Types: single | double

Extended Capabilities

expand all

C/C++ Code Generation
Generate C and C++ code using MATLAB® Coder™.

GPU Code Generation
Generate CUDA® code for NVIDIA® GPUs using GPU Coder™.

Version History

Introduced before R2006a

See Also