filloutliers
Detect and replace outliers in data
Syntax
Description
finds outliers in B = filloutliers(A,fillmethod)A and replaces them according to
fillmethod. For example,
filloutliers(A,"previous") replaces outliers with the
previous nonoutlier element.
If
Ais a matrix, thenfilloutliersoperates on each column ofAseparately.If
Ais a multidimensional array, thenfilloutliersoperates along the first dimension ofAwhose size does not equal 1.If
Ais a table or timetable, thenfilloutliersoperates on each variable ofAseparately.
By default, an outlier is a value that is more than three scaled median absolute deviations (MAD) from the median.
You can use filloutliers functionality interactively by adding
the Clean Outlier
Data task to a live script.
specifies a method for detecting outliers. For example,
B = filloutliers(A,fillmethod,findmethod)filloutliers(A,"previous","mean") defines an outlier as an
element of A more than three standard deviations from the
mean.
defines outliers as points outside of the percentiles specified in
B = filloutliers(A,fillmethod,"percentiles",threshold)threshold. The threshold argument is a
two-element row vector containing the lower and upper percentile thresholds, such as
[10 90].
detects local outliers using a moving window mean or median with window length
B = filloutliers(A,fillmethod,movmethod,window)window. For example,
filloutliers(A,"previous","movmean",5) identifies outliers as
elements more than three local standard deviations from the local mean within a
five-element window.
specifies additional parameters for detecting and replacing outliers using one or
more name-value arguments. For example,
B = filloutliers(___,Name=Value)filloutliers(A,"previous",SamplePoints=t) detects outliers in
A relative to the corresponding elements of a time vector
t.
Examples
Fill outliers in a vector of data using the "linear" method, and visualize the filled data.
Create a vector of data containing two outliers.
A = [57 59 60 100 59 58 57 58 300 61 62 60 62 58 57];
Replace the outliers using linear interpolation.
B = filloutliers(A,"linear");Plot the original data and the data with the outliers filled.
plot(A) hold on plot(B,"o-") legend("Original Data","Filled Data")

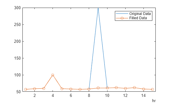
Identify potential outliers in a table of data, fill any outliers using the "nearest" fill method, and visualize the cleaned data.
Create a timetable of data, and visualize the data to detect potential outliers.
T = hours(1:15); V = [57 59 60 100 59 58 57 58 300 61 62 60 62 58 57]; A = timetable(T',V'); plot(A.Time,A.Var1)
Fill outliers in the data, where an outlier is defined as a point more than three standard deviations from the mean. Replace the outlier with the nearest element that is not an outlier.
B = filloutliers(A,"nearest","mean")
B=15×1 timetable
Time Var1
_____ ____
1 hr 57
2 hr 59
3 hr 60
4 hr 100
5 hr 59
6 hr 58
7 hr 57
8 hr 58
9 hr 61
10 hr 61
11 hr 62
12 hr 60
13 hr 62
14 hr 58
15 hr 57
In the same graph, plot the original data and the data with the outlier filled.
hold on plot(B.Time,B.Var1,"o-") legend("Original Data","Filled Data")

Use a moving median to detect and fill local outliers within a sine wave that corresponds to a time vector.
Create a vector of data containing a local outlier.
x = -2*pi:0.1:2*pi; A = sin(x); A(47) = 0;
Create a time vector that corresponds to the data in A.
t = datetime(2017,1,1,0,0,0) + hours(0:length(x)-1);
Define outliers as points more than three local scaled MAD from the local median within a sliding window. Find the location of the outlier in A relative to the points in t with a window size of 5 hours. Fill the outlier with the computed threshold value using the method "clip".
[B,TF,L,U,C] = filloutliers(A,"clip","movmedian",hours(5),SamplePoints=t);
Plot the original data and the data with the outlier filled.
plot(t,A) hold on plot(t,B,"o-") legend("Original Data","Filled Data")

Create a matrix of data containing outliers along the diagonal.
A = randn(5,5) + diag(1000*ones(1,5))
A = 5×5
103 ×
1.0005 -0.0013 -0.0013 -0.0002 0.0007
0.0018 0.9996 0.0030 -0.0001 -0.0012
-0.0023 0.0003 1.0007 0.0015 0.0007
0.0009 0.0036 -0.0001 1.0014 0.0016
0.0003 0.0028 0.0007 0.0014 1.0005
Fill outliers with zeros based on the data in each row, and display the new values.
[B,TF] = filloutliers(A,0,2); B
B = 5×5
0 -1.3077 -1.3499 -0.2050 0.6715
1.8339 0 3.0349 -0.1241 -1.2075
-2.2588 0.3426 0 1.4897 0.7172
0.8622 3.5784 -0.0631 0 1.6302
0.3188 2.7694 0.7147 1.4172 0
You can access the detected outlier values and their filled values using TF as an index vector.
[A(TF) B(TF)]
ans = 5×2
103 ×
1.0005 0
0.9996 0
1.0007 0
1.0014 0
1.0005 0
Create a vector containing two outliers and detect their locations.
A = [57 59 60 100 59 58 57 58 300 61 62 60 62 58 57]; detect = isoutlier(A)
detect = 1×15 logical array
0 0 0 1 0 0 0 0 1 0 0 0 0 0 0
Fill the outliers using the "nearest" method. Instead of using a detection method, provide the outlier locations detected by isoutlier.
B = filloutliers(A,"nearest",OutlierLocations=detect)B = 1×15
57 59 60 59 59 58 57 58 61 61 62 60 62 58 57
Replace the outlier in a vector of data using the "clip" fill method.
Create a vector of data with an outlier.
A = [60 59 49 49 58 100 61 57 48 58];
Detect outliers with the default method "median", and replace the outlier with the upper threshold value by using the "clip" fill method.
[B,TF,L,U,C] = filloutliers(A,"clip");Plot the original data, the data with the outlier filled, and the thresholds and center value determined by the outlier detection method. The center value is the median of the data, and the upper and lower thresholds are three scaled MAD above and below the median.
plot(A) hold on plot(B,"o-") yline([L U C],":",["Lower Threshold","Upper Threshold","Center Value"]) legend("Original Data","Filled Data")

Since R2024a
Create a table and fill outliers defined as values greater than 10. Create a table of logical variables loc that indicates the locations of outliers to fill. Then, specify the known outlier locations for filloutliers using the OutlierLocations name-value argument.
A = [1; 4; 9; 12; 3]; B = [9; 0; 6; 2; 1]; C = [14; 4; 2; 3; 8]; T = table(A,B,C)
T=5×3 table
A B C
__ _ __
1 9 14
4 0 4
9 6 2
12 2 3
3 1 8
loc = T>10
loc=5×3 table
A B C
_____ _____ _____
false false true
false false false
false false false
true false false
false false false
T = filloutliers(T,10,OutlierLocations=loc)
T=5×3 table
A B C
__ _ __
1 9 10
4 0 4
9 6 2
10 2 3
3 1 8
Input Arguments
Input data, specified as a vector, matrix, multidimensional array, or a table or timetable with numeric variables.
If
Ais a table, then its variables must be of typedoubleorsingle, or you can use theDataVariablesargument to listdoubleorsinglevariables explicitly. Specifying variables is useful when you are working with a table that contains variables with data types other thandoubleorsingle.If
Ais a timetable, thenfilloutliersoperates only on the table elements. If row times are used as sample points, then they must be unique and listed in ascending order.
Data Types: double | single | table | timetable
Fill method for replacing outliers, specified as one of these values.
| Fill Method | Description |
|---|---|
| Numeric scalar | Specified scalar value |
"center" | Center value determined by
findmethod |
"clip" | Lower threshold value for elements smaller than the
lower threshold determined by
findmethod; upper threshold value
for elements larger than the upper threshold determined
by findmethod |
"previous" | Previous nonoutlier value |
"next" | Next nonoutlier value |
"nearest" | Nearest nonoutlier value |
"linear" | Linear interpolation of neighboring, nonoutlier values |
"spline" | Piecewise cubic spline interpolation |
"pchip" | Shape-preserving piecewise cubic spline interpolation |
"makima" | Modified Akima cubic Hermite interpolation (numeric,
duration, and
datetime data types only) |
Data Types: double | single | char | string
Method for detecting outliers, specified as one of these values.
| Method | Description |
|---|---|
"median" | Outliers are defined as elements more than three
scaled MAD from the median. The scaled MAD is defined as
c*median(abs(A-median(A))), where
c=-1/(sqrt(2)*erfcinv(3/2)). |
"mean" | Outliers are defined as elements more than three
standard deviations from the mean. This method is faster
but less robust than
"median". |
"quartiles" | Outliers are defined as elements more than 1.5
interquartile ranges above the upper quartile (75
percent) or below the lower quartile (25 percent). This
method is useful when the data in A
is not normally distributed. |
"grubbs" | Outliers are detected using Grubbs’ test, which
removes one outlier per iteration based on hypothesis
testing. This method assumes that the data in
A is normally
distributed. |
"gesd" | Outliers are detected using the generalized extreme
Studentized deviate test for outliers. This iterative
method is similar to "grubbs" but can
perform better when multiple outliers are masking each
other. The maximum outlier count specified by
MaxNumOutliers depends on the
number of elements in A. |
Percentile thresholds, specified as a two-element row vector whose
elements are in the interval [0,100]. The first element indicates the lower
percentile threshold, and the second element indicates the upper percentile
threshold. The first element of threshold must be less
than the second element.
For example, a threshold of [10 90] defines outliers as
points below the 10th percentile and above the 90th percentile.
Moving method for detecting outliers, specified as one of these values.
| Method | Description |
|---|---|
"movmedian" | Outliers are defined as elements more than three
local scaled MAD from the local median over a window
length specified by window. This
method is also known as a Hampel
filter. |
"movmean" | Outliers are defined as elements more than three
local standard deviations from the local mean over a
window length specified by
window. |
Window length for moving method, specified as a positive integer scalar, a two-element vector of positive integers, a positive duration scalar, or a two-element vector of positive durations.
When window is a positive integer scalar, the window is
centered about the current element and contains window-1
neighboring elements. If window is even, then the window
is centered about the current and previous elements.
When window is a two-element vector of positive
integers [b f], the window contains the current element,
b elements backward, and f
elements forward.
When A is a timetable or
SamplePoints is specified as a
datetime or duration vector,
window must be of type duration,
and the windows are computed relative to the sample points.
For more information about the window position, see Moving Window Size.
Array dimension to operate along, specified as a positive integer scalar. If no value is specified, then the default is the first array dimension whose size does not equal 1.
Consider an m-by-n input matrix,
A:
filloutliers(A,fillmethod,1)fills outliers according to the data in each column ofAand returns anm-by-nmatrix.
filloutliers(A,fillmethod,2)fills outliers according to the data in each row ofAand returns anm-by-nmatrix.
For table or timetable input data, dim is not supported
and operation is along each table or timetable variable separately.
Name-Value Arguments
Specify optional pairs of arguments as
Name1=Value1,...,NameN=ValueN, where Name is
the argument name and Value is the corresponding value.
Name-value arguments must appear after other arguments, but the order of the
pairs does not matter.
Example: filloutliers(A,"center","mean",ThresholdFactor=4)
Data Options
Sample points, specified as a vector of sample point values or one of
the options in the following table when the input data is a table. The
sample points represent the x-axis locations of the
data, and must be sorted and contain unique elements. Sample points do
not need to be uniformly sampled. The vector [1 2 3
...] is the default.
When the input data is a table, you can specify the sample points as a table variable using one of these options.
| Indexing Scheme | Examples |
|---|---|
Variable name:
|
|
Variable index:
|
|
Function handle:
|
|
Variable type:
|
|
Note
This name-value argument is not supported when the input data is a
timetable. Timetables use the vector of row times as the sample
points. To use different sample points, you must edit the timetable so that the row times
contain the desired sample points.
Moving windows are defined relative to the sample points. For example,
if t is a vector of times corresponding to the input
data, then
filloutliers(rand(1,10),"previous","movmean",3,SamplePoints=t)
has a window that represents the time interval between
t(i)-1.5 and t(i)+1.5.
When the sample points vector has data type
datetime or duration, the
moving window length must have type duration.
Example: filloutliers([1 100 3 4],"nearest",SamplePoints=[1
2.5 3 4])
Example: filloutliers(T,"nearest",SamplePoints="Var1")
Data Types: single | double | datetime | duration
Table variables to operate on, specified as one of the options in this
table. The DataVariables value indicates which
variables of the input table to fill. The data type associated with the
indicated variables must be double or
single.
Other variables in the table not specified by
DataVariables pass through to the output without
being filled.
| Indexing Scheme | Values to Specify | Examples |
|---|---|---|
Variable name |
|
|
Variable index |
|
|
Function handle |
|
|
Variable type |
|
|
Example: filloutliers(A,"previous",DataVariables=["Var1"
"Var2" "Var4"])
Whether to replace values in a table or timetable, specified as one of these values:
trueor1— Replace input table variables containing outliers entries with filled table variables.falseor0— Append the input table with all table variables that were checked for outliers. The outliers in the appended variables are filled.
For array input data, ReplaceValues is not
supported.
Example: filloutliers(T,"previous",ReplaceValues=false)
Outlier Detection Options
Detection threshold factor, specified as a nonnegative scalar.
For methods "median" and
"movmedian", the detection threshold factor
replaces the number of scaled MAD, which is 3 by default.
For methods "mean" and
"movmean", the detection threshold factor replaces
the number of standard deviations from the mean, which is 3 by
default.
For methods "grubbs" and
"gesd", the detection threshold factor is a scalar
ranging from 0 to 1. Values close to 0 result in a smaller number of
outliers, and values close to 1 result in a larger number of outliers.
The default detection threshold factor is 0.05.
For the "quartiles" method, the detection threshold
factor replaces the number of interquartile ranges, which is 1.5 by
default.
This name-value argument is not supported when the specified method is
"percentiles".
Maximum filled outliers by GESD, specified as a positive integer
scalar. The MaxNumOutliers value specifies the
maximum number of outliers that are filled by the
"gesd" method. For example,
filloutliers(A,"linear","gesd","MaxNumOutliers",5)
fills no more than five outliers.
The default value for MaxNumOutliers is the integer
nearest to 10 percent of the number of elements in A.
Setting a larger value for the maximum number of outliers makes it more
likely that all outliers are detected but at the cost of reduced
computational efficiency.
The "gesd" method assumes the nonoutlier input data
is sampled from an approximate normal distribution. When the data is not
sampled in this way, the number of filled outliers might exceed the
MaxNumOutliers value.
Known outlier indicator, specified as a logical array or a table with logical variables (since R2024a).
If OutlierLocations is an array, it must be the
same size as A. If
OutlierLocations is a table or timetable, it must
contain logical variables with the same sizes and names as the input
table variables to operate on.
Elements with a value of 1
(true) indicate the locations of outliers in
A. Elements with a value of 0
(false) indicate nonoutliers. When you specify
OutlierLocations,
filloutliers does not use an outlier detection
method. Instead, it uses the elements of the known outlier indicator to
define outliers.
You cannot specify OutlierLocations if you specify
findmethod.
Data Types: logical | table | timetable
Output Arguments
Filled data, returned as a vector, matrix, multidimensional array, or a table or timetable with numeric variables.
B is the same size as A unless the
value of ReplaceValues is false. If
the value of ReplaceValues is false,
then the width of B is the sum of the input data width
and the number of data variables specified.
Filled data indicator, returned as a vector, matrix, or multidimensional
array. Elements with a value of 1 (true) correspond to
filled elements of B that were previously outliers.
Elements with a value of 0 (false) correspond to
unchanged elements.
TF is the same size as B.
Data Types: logical
Lower threshold used by the outlier detection method, returned as a vector, matrix, multidimensional array, or a table or timetable with numeric variables. For example, the lower threshold value of the default outlier detection method is three scaled MAD below the median of the input data.
If findmethod is used for outlier detection, then
L has the same size as A in all
dimensions except for the operating dimension where the length is 1. If
movmethod is used, then L has the
same size as A.
Upper threshold used by the outlier detection method, returned as a vector, matrix, multidimensional array, or a table or timetable with numeric variables. For example, the upper threshold value of the default outlier detection method is three scaled MAD above the median of the input data.
If findmethod is used for outlier detection, then
U has the same size as A in all
dimensions except for the operating dimension where the length is 1. If
movmethod is used, then U has the
same size as A.
Center value used by the outlier detection method, returned as a vector, matrix, multidimensional array, or a table or timetable with numeric variables. For example, the center value of the default outlier detection method is the median of the input data.
If findmethod is used for outlier detection, then
C has the same size as A in all
dimensions except for the operating dimension where the length is 1. If
movmethod is used, then C has the
same size as A.
More About
For a finite-length vector A made up of N scalar observations, the median absolute deviation (MAD) is defined as
for i = 1,2,...,N.
The scaled MAD is defined as c*median(abs(A-median(A))), where
c=-1/(sqrt(2)*erfcinv(3/2)). [1]
This table illustrates the window position across the default
uniformly spaced sample points vector [1 2 3 4 5 6 7].
Description | Window Size and Location | Sample Points in Window | Diagram |
|---|---|---|---|
For a scalar window size, the leading edge of the window is excluded and the trailing edge of the window is included. |
Current sample point = 4 | 3, 4, 5 |
|
Current sample point = 4 | 2, 3, 4, 5 |
| |
For a vector window size, the leading edge and the trailing edge are included. |
Current sample point = 4 | 2, 3, 4, 5, 6 |
|
For sample points near the endpoints of the input data,
|
Current sample point = 2 | 1, 2, 3, 4 |
|
Alternative Functionality
Live Editor Task
You can use filloutliers functionality interactively by adding
the Clean Outlier
Data task to a live script.

References
[1] NIST/SEMATECH e-Handbook of Statistical Methods, https://www.itl.nist.gov/div898/handbook/, 2013.
Extended Capabilities
The
filloutliers function supports tall arrays with the following usage
notes and limitations:
The
"percentiles","grubbs", and"gesd"methods are not supported.The
"movmedian"and"movmean"methods do not support tall timetables.The
SamplePointsandMaxNumOutliersname-value arguments are not supported.The value of
DataVariablescannot be a function handle.The
OutlierLocationsname-value argument cannot specify a table or timetable.Computation of
filloutliers(A,fillmethod),filloutliers(A,fillmethod,"median",…)orfilloutliers(A,fillmethod,"quartiles",…)along the first dimension is supported only whenAis a tall column vector.The syntaxes
filloutliers(A,"spline",…)andfilloutliers(A,"makima",…)are not supported.
For more information, see Tall Arrays.
Usage notes and limitations:
The
"movmean"and"movmedian"methods for detecting outliers do not support timetable input data, datetimeSamplePointsvalues, or durationSamplePointsvalues.Only the
"center","clip", and numeric scalar methods for filling outliers are supported when the input data is a timetable or when theSamplePointsvalue has typedatetimeorduration.To use the
"spline"and"pchip"fill methods, you must enable support for variable-size arrays.String and character array inputs must be constant.
The
OutlierLocationsname-value argument cannot specify a table or timetable.
Refer to the usage notes and limitations in the C/C++ Code Generation section. The same usage notes and limitations apply to GPU code generation.
The filloutliers function fully supports
thread-based environments. For more information, see Run MATLAB Functions in Thread-Based Environment.
Version History
Introduced in R2017aThe fill method now supports "makima" as an input value for
C/C++ code generation.
Define the locations of outliers by specifying the
OutlierLocations name-value argument as a table containing
logical variables with names present in the input table. Previously, you could
specify OutlierLocations only as a vector, matrix, or
multidimensional array.
For table or timetable input data, append the input table with all table variables
that were checked for outliers. The outliers in the appended variables are filled.
Append, rather than replace, table variables by setting the
ReplaceValues name-value argument to
false.
For table input data, specify the sample points as a table variable using the
SamplePoints name-value argument.
See Also
Functions
rmoutliers|isoutlier|clip|islocalmin|islocalmax|smoothdata|ismissing|fillmissing|fillmissing2
Live Editor Tasks
Apps
MATLAB Command
You clicked a link that corresponds to this MATLAB command:
Run the command by entering it in the MATLAB Command Window. Web browsers do not support MATLAB commands.
Select a Web Site
Choose a web site to get translated content where available and see local events and offers. Based on your location, we recommend that you select: .
You can also select a web site from the following list
How to Get Best Site Performance
Select the China site (in Chinese or English) for best site performance. Other MathWorks country sites are not optimized for visits from your location.
Americas
- América Latina (Español)
- Canada (English)
- United States (English)
Europe
- Belgium (English)
- Denmark (English)
- Deutschland (Deutsch)
- España (Español)
- Finland (English)
- France (Français)
- Ireland (English)
- Italia (Italiano)
- Luxembourg (English)
- Netherlands (English)
- Norway (English)
- Österreich (Deutsch)
- Portugal (English)
- Sweden (English)
- Switzerland
- United Kingdom (English)


![Given elements 1 to 7, if the current sample point is 4, then the corresponding window spans the range [2, 6].](movwindow_vector.png)
![Given elements 1 to 7, if the current sample point is 2, then the corresponding window spans the range [1, 4].](movwindow_edgetruncate.png)