Noncentral Chi-Square Distribution
Definition
There are many equivalent formulas for the noncentral chi-square distribution function. One formulation uses a modified Bessel function of the first kind. Another uses the generalized Laguerre polynomials. The cumulative distribution function is computed using a weighted sum of χ2 probabilities with the weights equal to the probabilities of a Poisson distribution. The Poisson parameter is one-half of the noncentrality parameter of the noncentral chi-square
where δ is the noncentrality parameter.
Background
The χ2 distribution is actually a simple special case of the noncentral chi-square distribution. One way to generate random numbers with a χ2 distribution (with ν degrees of freedom) is to sum the squares of ν standard normal random numbers (mean equal to zero.)
What if the normally distributed quantities have a mean other than zero? The sum of squares of these numbers yields the noncentral chi-square distribution. The noncentral chi-square distribution requires two parameters: the degrees of freedom and the noncentrality parameter. The noncentrality parameter is the sum of the squared means of the normally distributed quantities.
The noncentral chi-square has scientific application in thermodynamics and signal processing. The literature in these areas may refer to it as the Rician Distribution or generalized Rayleigh Distribution.
Examples
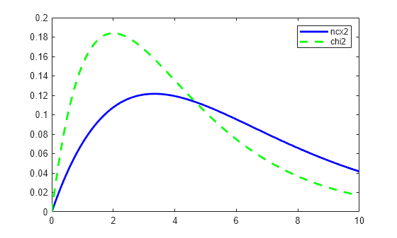
Compute and Plot Noncentral Chi-Square Probability Density Function
Compute the probability density function (pdf) of a noncentral chi-square distribution with 4 degrees of freedom and the noncentrality parameter delta=2. For comparison, also compute the pdf of a chi-square distribution with the same degrees of freedom.
x = 0:0.1:15; nu = 4; delta = 2; ncx2 = ncx2pdf(x,nu,delta); chi2 = chi2pdf(x,nu);
Plot the noncentral chi-square pdf and the chi-square pdf on the same figure.
figure plot(x,ncx2,"b-",LineWidth=2) hold on grid on plot(x,chi2,"r--",Linewidth=2) xlabel("x") ylabel("p") legend("Noncentral chi-square pdf","Chi-square pdf") hold off

See Also
ncx2cdf | ncx2pdf | ncx2inv | ncx2stat | ncx2rnd | random