logint
Logarithmic integral function
Syntax
Description
evaluates the
logarithmic integral function
(integral logarithm).A = logint(x)
Examples
Integral Logarithm for Numeric and Symbolic Arguments
logint returns floating-point or exact symbolic results
depending on the arguments you use.
Compute integral logarithms for these numbers. Because these
numbers are not symbolic objects, logint returns
floating-point results.
A = logint([-1, 0, 1/4, 1/2, 1, 2, 10])
A =
0.0737 + 3.4227i 0.0000 + 0.0000i -0.1187 + 0.0000i -0.3787 + 0.0000i...
-Inf + 0.0000i 1.0452 + 0.0000i 6.1656 + 0.0000iCompute integral logarithms for the numbers converted to symbolic
objects. For many symbolic (exact) numbers, logint returns
unresolved symbolic calls.
symA = logint(sym([-1, 0, 1/4, 1/2, 1, 2, 10]))
symA = [ logint(-1), 0, logint(1/4), logint(1/2), -Inf, logint(2), logint(10)]
Use vpa to approximate symbolic results
with floating-point numbers:
A = vpa(symA)
A = [ 0.07366791204642548599010096523015... + 3.4227333787773627895923750617977i,... 0,... -0.11866205644712310530509570647204,... -0.37867104306108797672720718463656,... -Inf,... 1.0451637801174927848445888891946,... 6.1655995047872979375229817526695]
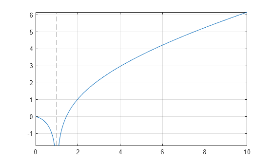
Plot Integral Logarithm
Plot the integral logarithm function on the interval from 0 to 10.
syms x fplot(logint(x),[0 10]) grid on

Handle Expressions Containing Integral Logarithm
Many functions, such as diff and limit,
can handle expressions containing logint.
Find the first and second derivatives of the integral logarithm:
syms x dA = diff(logint(x), x) dA = diff(logint(x), x, x)
dA = 1/log(x) dA = -1/(x*log(x)^2)
Find the right and left limits of this expression involving logint:
A_r = limit(exp(1/x)/logint(x + 1), x, 0, 'right')
A_r = Inf
A_l = limit(exp(1/x)/logint(x + 1), x, 0, 'left')
A_l = 0
Input Arguments
More About
Tips
logint(sym(0))returns1.logint(sym(1))returns-Inf.logint(z) = ei(log(z))for all complexz.
References
[1] Gautschi, W., and W. F. Cahill. “Exponential Integral and Related Functions.” Handbook of Mathematical Functions with Formulas, Graphs, and Mathematical Tables. (M. Abramowitz and I. A. Stegun, eds.). New York: Dover, 1972.
Version History
Introduced in R2014a