hampel
Outlier removal using Hampel identifier
Syntax
Description
applies a Hampel
filter to the input vector y = hampel(x)x to detect and remove outliers. For each
sample of x, the function computes the median of a window composed of
the sample and its six surrounding samples, three per side. It also estimates the standard
deviation of each sample about its window median using the median absolute deviation. If a
sample differs from the median by more than three standard deviations, it is replaced with
the median. If x is a matrix, then the function treats each column of
x as an independent channel.
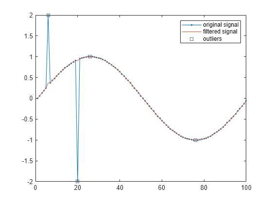
hampel(___) with no output
arguments plots the filtered signal and annotates the outliers that
were removed.
Examples
Input Arguments
Output Arguments
More About
References
[1] Liu, Hancong, Sirish Shah, and Wei Jiang. "On-line outlier detection and data cleaning." Computers and Chemical Engineering. Vol. 28, March 2004, pp. 1635–1647.
[2] Suomela, Jukka. "Median Filtering Is Equivalent to Sorting." https://arxiv.org/pdf/1406.1717, 2014.
Extended Capabilities
Version History
Introduced in R2015b
See Also
medfilt1 | median | filloutliers | filter | isoutlier | mad (Statistics and Machine Learning Toolbox) | movmad | movmedian | sgolayfilt








