Corner Detection
Calculate corner metric matrix and find corners in images
Libraries:
Computer Vision Toolbox /
Analysis & Enhancement
Description
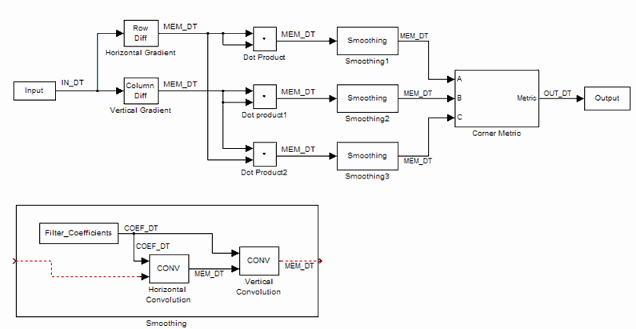
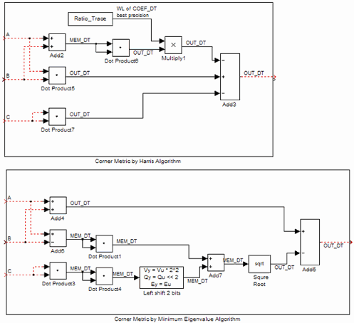
The Corner Detection block finds corners in an image by using the Harris corner detection (by Harris and Stephens), minimum eigenvalue (by Shi and Tomasi), or local intensity comparison (based on the Accelerated Segment Test, (FAST) method by Rosten and Drummond) method. The block finds the corners in the image based on the pixels that have the largest corner metric values.
Examples
Ports
Input
Output
Parameters
Block Characteristics
More About
Algorithms
References
[1] Harris, C. and M Stephens. “A Combined Corner and Edge Detector.” Proceedings of the 4th Alvey Vision Conference, 147-151. August 1988.
[2] Shi, J. and C. Tomasi. “Good Features to Track.” Proceedings of the IEEE Conference on Computer Vision and Pattern Recognition, 593-600. June 1994.
[3] Rosten, E. and T. Drummond. “Fusing Points and Lines for High Performance Tracking.” Proceedings of the IEEE International Conference on Computer Vision Vol. 2, 1508-1511. October 2005.
Extended Capabilities
Version History
Introduced in R2007b




